Product Summary
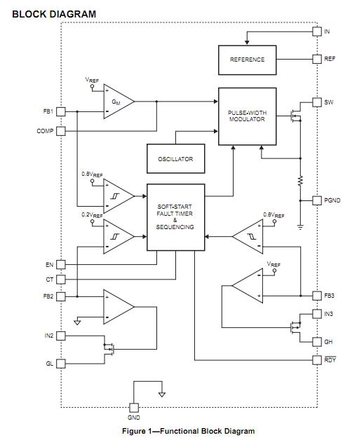
The MP1530DQ is a Triple Output Step-Up Plus Linear Regulator for TFT Bias. The MP1530DQ combines a triple output step-up converter with linear regulators to provide a complete DC/DC solution. It is designed to power TFT LCD panels from a regulated 3.3V or 5V supply. The applications of the MP1530DQ include TFT LCD Displays, Portable DVD Players, Tablet PCs and Car Navigation Displays.
Parametrics
MP1530DQ absolute maximum ratings: (1)IN Supply Voltage: –0.3V to +6V; (2)SW Voltage: –0.3V to +25V; (3)IN2, GL Voltage: +0.3V to –25V; (4)IN3, GH Voltage: –0.3V to +40V; (5)IN2 to IN3 Voltage: –0.3V to +60V; (6)All Other Pins: –0.3V to +6V; (7)Junction Temperature: 125℃; (8)Lead Temperature: 260℃; (9)Storage Temperature: –65 to +150℃.
Features
MP1530DQ features: (1)2.7 to 5.5V Operating Input Range; (2)2.8A Switch Current Limit; (3)3 Outputs In a Single Package; (4)Step-Up Converter up to 22V; (5)Positive 20mA Linear Regulator; (6)Negative 20mA Linear Regulator; (7)250mΩ Internal Power MOSFET Switch; (8)Up to 95% Efficiency; (9)1.4MHz Fixed Frequency; (10)Internal Power-On Sequencing; (11)Adjustable Soft-Start/Fault Timer; (12)Cycle-by-Cycle Over Current Protection; (13)Under Voltage Lockout; (14)Ready Flag; (15)16-Pin, QFN (3mm×3mm) or TSSOP Packages.
Diagrams

| Image | Part No | Mfg | Description | ![]() |
Pricing (USD) |
Quantity | ||||||||||||
|---|---|---|---|---|---|---|---|---|---|---|---|---|---|---|---|---|---|---|
![]() |
![]() MP1530DQ-LF-P |
![]() Monolithic Power Systems (MPS) |
![]() Switching Converters, Regulators & Controllers 1.4MHz Triple Output Step-Up for TFT Bias |
![]() Data Sheet |
![]()
|
|
||||||||||||
![]() |
![]() MP1530DQ-LF-Z |
![]() Monolithic Power Systems (MPS) |
![]() Switching Converters, Regulators & Controllers 1.4MHz Triple Output Step-Up for TFT Bias |
![]() Data Sheet |
![]()
|
|
||||||||||||
(Hong Kong)









