Product Summary
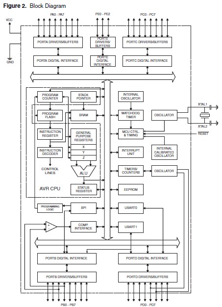
The ATMEGA162-16AU is a low-power CMOS 8-bit microcontroller based on the AVR enhanced RISC architecture. By executing powerful instructions in a single clock cycle, the ATMEGA162-16AU achieves throughputs approaching 1 MIPS per MHz allowing the system designer to optimize power consumption versus processing speed. The device is supported with a full suite of program and system development tools including: C compilers, macro assemblers, program debugger/simulators, In-Circuit Emulators, and evaluation kits.
Parametrics
ATMEGA162-16AU absolute maximum ratings:(1)Operating Temperature:-55℃to +125℃; (2)Storage Temperature:-65℃to +150℃; (3)Voltage on any Pin except RESET with respect to Ground:-0.5V to VCC+0.5V; (4)Voltage on RESET with respect to Ground:-0.5V to +13.0V; (5)Maximum Operating Voltage:6.0V; (6)DC Current per I/O Pin:40.0 mA; (7)DC Current VCC and GND Pins:200.0 mA PDIP,400 mA TQFP/MLF.
Features
ATMEGA162-16AU features:(1)High-performance, Low-power AVR8-bit Microcontroller; (2)Advanced RISC Architecture:131 Powerful Instructions Most Single-clock Cycle Execution;32 x 8 General Purpose Working Registers;Fully Static Operation; Up to 16 MIPS Throughput at 16 MHz;On-chip 2-cycle Multiplier; (3)Non-volatile Program and Data Memories:16K Bytes of In-System Self-programmable Flash Endurance: 10,000 Write/Erase Cycles; Optional Boot Code Section with Independent Lock Bits In-System Programming by On-chip Boot Program True Read-While-Write Operation; 512 Bytes EEPROM Endurance: 100,000 Write/Erase Cycles;1K Bytes Internal SRAM;Up to 64K Bytes Optional External Memory Space;Programming Lock for Software Security; (4)JTAG (IEEE std. 1149.1 Compliant) Interface:Boundary-scan Capabilities According to the JTAG Standard;Extensive On-chip Debug Support;Programming of Flash, EEPROM, Fuses, and Lock Bits through the JTAG Interface.
Diagrams

| Image | Part No | Mfg | Description | ![]() |
Pricing (USD) |
Quantity | ||||||||||||
|---|---|---|---|---|---|---|---|---|---|---|---|---|---|---|---|---|---|---|
![]() |
![]() ATmega162-16AU |
![]() Atmel |
![]() 8-bit Microcontrollers (MCU) 16kB Flash 0.5kB EEPROM 35 I/O Pins |
![]() Data Sheet |
![]()
|
|
||||||||||||
![]() |
![]() ATMEGA162-16AUR |
![]() Atmel |
![]() 8-bit Microcontrollers (MCU) AVR,16K FLASH,5V 512B EE 1K SRAM |
![]() Data Sheet |
![]()
|
|
||||||||||||
(Hong Kong)










