Product Summary
The ATMEGA8L-8PU is a low-power CMOS 8-bit microcontroller based on the AVR RISC architecture. By executing powerful instructions in a single clock cycle, the ATMEGA8L-8PU achieves throughputs approaching 1MIPS per MHz, allowing the system designer to optimize power consumption versus processing speed.
Parametrics
ATMEGA8L-8PU absolute maximum ratings: (1)AVCC Analog Supply Voltage VCC: - 0.3 to VCC + 0.3(3)V; (2)VREF Reference Voltage: 2.0 AVCC; (3)VIN Input voltage: GND VREF; (4)Input bandwidth: 38.5 kHz; (5)VINT Internal Voltage Reference: 2.3 to 2.9 V; (6)RREF Reference Input Resistance: 32 kΩ; (7)RAIN Analog Input Resistance: 55 to 100 MΩ.
Features
ATMEGA8L-8PU features: (1)High-performance, Low-power Atmel AVR 8-bit Microcontroller; (2)Advanced RISC Architecture; (3)High Endurance Non-volatile Memory segments; (4)Power-on Reset and Programmable Brown-out Detection; (5)Internal Calibrated RC Oscillator; (6)External and Internal Interrupt Sources; (7)Five Sleep Modes: Idle, ADC Noise Reduction, Power-save, Power-down, and Standby.
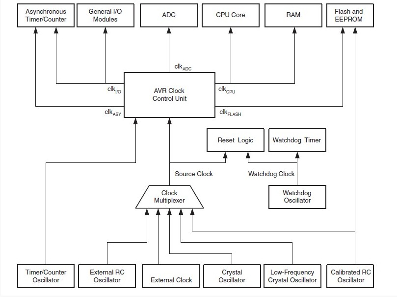
Diagrams

| Image | Part No | Mfg | Description | ![]() |
Pricing (USD) |
Quantity | ||||||||||||
|---|---|---|---|---|---|---|---|---|---|---|---|---|---|---|---|---|---|---|
![]() |
![]() ATmega8L-8AU |
![]() Atmel |
![]() 8-bit Microcontrollers (MCU) 8kB Flash 0.5kB EEPROM 23 I/O Pins |
![]() Data Sheet |
![]()
|
|
||||||||||||
![]() |
![]() ATMEGA8L-8AUR |
![]() Atmel |
![]() 8-bit Microcontrollers (MCU) AVR 8KB FLSH 512B EE 1KB SRAM-8MHz |
![]() Data Sheet |
![]()
|
|
||||||||||||
(Hong Kong)










