Product Summary
The TPA3121D2PWPR is a 15-W (per channel), efficient, class-D audio power amplifier for driving stereo speakers in a single-ended configuration or a mono speaker in a bridge-tied-load configuration. The TPA3121D2PWPR can drive stereo speakers as low as 4 Ω. The efficiency of the TPA3121D2PWPR eliminates the need for an external heat sink when playing music. The gain of the amplifier is controlled by two gain select pins. The gain selections are 20, 26, 32, and 36 dB. The patented start-up and shutdown sequences minimize pop noise in the speakers without additional circuitry. The applications of the TPA3121D2PWPR include Flat Panel Display TVs, DLP TVs, CRT TVs and Powered Speakers.
Parametrics
TPA3121D2PWPR absolute maximum ratings: (1)VCC Supply voltage AVCC, PVCC: –0.3 to 30 V; (2)VI Logic input voltage SD, MUTE, GAIN0, GAIN1: –0.3 to VCC + 0.3 V; (3)VIN Analog input voltage RIN, LIN: –0.3 to 7 V; (4)Continuous total power dissipation: See Dissipation Rating Table; (5)TA Operating free-air temperature range: –40 to 85 ℃; (6)TJ Operating junction temperature range: –40 to 150 ℃; (7)Tstg Storage temperature range: –65 to 150 ℃; (8)RL Load resistance (minimum value) SE Output Configuration 3.2Ω; BTL Output Configuration 6.4; (9)ESD Electrostatic Discharge, Human body model (all pins) ±2 kV; Charged-device model (all pins): ±500 V.
Features
TPA3121D2PWPR features: (1)10-W/Ch Stereo Into an 8-Ω Load From a 24-V Supply; (2)15-W/Ch Stereo Into a 4-Ω Load from a 22-V Supply; (3)30-W/Ch Mono Into an 8-Ω Load from a 22-V Supply; (4)Operates From 10 V to 26 V; (5)Can Run From +24 V LCD Backlight Supply; (6)Efficient Class-D Operation Eliminates Need for Heat Sinks; (7)Four Selectable, Fixed-Gain Settings; (8)Internal Oscillator to Set Class D Frequency(No External Components Required); (9)Single-Ended Analog Inputs; (10)Thermal and Short-Circuit Protection With Auto Recovery; (11)Space-Saving Surface Mount 24-Pin TSSOP Package; (12)Advanced Power-Off Pop Reduction.
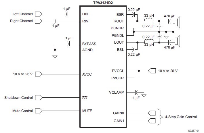
Diagrams

| Image | Part No | Mfg | Description | ![]() |
Pricing (USD) |
Quantity | ||||||||||||
|---|---|---|---|---|---|---|---|---|---|---|---|---|---|---|---|---|---|---|
![]() |
![]() TPA3121D2PWPR |
![]() Texas Instruments |
![]() Audio Amplifiers 15W Stereo Class-D Aud Pwr Amp |
![]() Data Sheet |
![]()
|
|
||||||||||||
![]() |
![]() TPA3121D2PWPRG4 |
![]() Texas Instruments |
![]() Audio Amplifiers 15W Stereo Class-D Aud Pwr Amp |
![]() Data Sheet |
![]()
|
|
||||||||||||
(Hong Kong)









