Product Summary
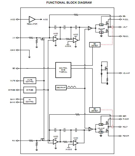
The TPA3124D2PWPR is a 15-W (per channel), efficient, class-D audio power amplifier for driving stereo speakers in a single-ended configuration; or, a mono speaker in a bridge-tied-load configuration. The TPA3124D2PWPR can drive stereo speakers as low as 4Ω. The efficiency of the TPA3124D2 eliminates the need for an external heat sink when playing music. The applications of the TPA3124D2PWPR include Flat Panel Televisions, DLP TVs, CRT TVs and Powered Speakers.
Parametrics
TPA3124D2PWPR absolute maximum ratings: (1)VCC, Supply voltage AVCC, PVCC: – 0.3 to 30 V; (2)VI, Logic input voltage SD , MUTE, GAIN0, GAIN1: – 0.3 to V CC + 0.3 V; (3)VIN, Analog input voltage RIN, LIN: – 0.3 to 7 V; (4)TA, Operating free-air temperature range: – 40 to 85℃; (5)TJ, Operating junction temperature range: – 40 to 150℃; (6)Tstg, Storage temperature range: – 65 to 150℃; (7)RL, Load resistance (minimum value), SE Output Configuration: 3.2Ω; BTL Output Configuration: 6.4Ω; (8)Human body model (all pins): ± 2 kV; (9)ESD Electrostatic Discharge Charged-device model (all pins): ± 500 V.
Features
TPA3124D2PWPR features: (1)10-W/Ch Into an 8- Ω Load From a 24-V Supply; (2)15-W/Ch into a 4- Ω Load from a 22-V Supply; (3)30-W/Ch into a 8- Ω Load from a 22-V Supply; (4)Operates From 10 V to 26 V; (5)Can Run From +24 V LCD Backlight Supply; (6)Efficient Class-D Operation Eliminates Need for Heat Sinks; (7)Four Selectable, Fixed-Gain Settings; (8)Internal Oscillator (No External Components Required); (9)Single-Ended Analog Inputs; (10)Thermal and Short-Circuit Protection With Auto Recovery; (11)Space-Saving Surface Mount 24-Pin TSSOP Package; (12)Advanced Power-Off Pop Reduction.
Diagrams

| Image | Part No | Mfg | Description | ![]() |
Pricing (USD) |
Quantity | ||||||||||||
|---|---|---|---|---|---|---|---|---|---|---|---|---|---|---|---|---|---|---|
![]() |
![]() TPA3124D2PWPR |
![]() Texas Instruments |
![]() Audio Amplifiers 15W Stereo Class-D Aud Pwr Amp |
![]() Data Sheet |
![]()
|
|
||||||||||||
![]() |
![]() TPA3124D2PWPRG4 |
![]() Texas Instruments |
![]() Audio Amplifiers 15W Stereo Class-D Pwr Amp |
![]() Data Sheet |
![]()
|
|
||||||||||||
(Hong Kong)









