Product Summary
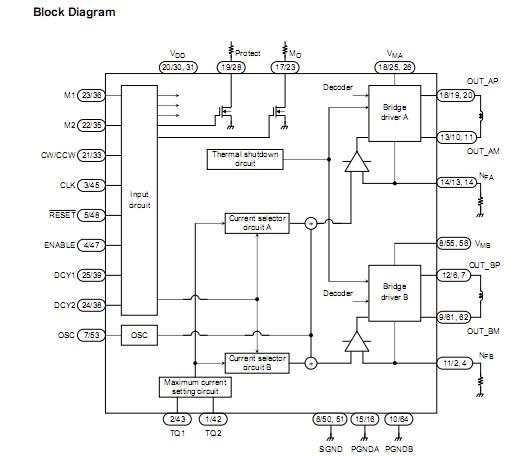
The TB6560AHQ is a PWM chopper-type stepping motor driver IC designed for sinusoidal-input microstep control of bipolar stepping motors. The TB6560AHQ can be used in applications that require 2-phase, 1-2-phase, 2W1-2-phase and 4W1-2-phase excitation modes. The TB6560AHQ is capable of low-vibration, high-performance forward and reverse driving of a two-phase bipolar stepping motor using only a clock signal.
Parametrics
TB6560AHQ absolute maximum ratings: (1)Power supply voltage: VDD:6V, VMA/B:40V ; (2)Output current:3.5A; (3)MO drain current:1mA ; (4)Input voltage:5.5V ; (5)Power dissipation:5W or 43W; (6)Operating temperature:-30℃ to 85℃; (7)Storage temperature:-55℃ to 150℃.
Features
TB6560AHQ features: (1)Single-chip motor driver for sinusoidal microstep control of stepping motors; (2)High output withstand voltage due to the use of BiCD process: Ron (upper and lower sum) = 0.6Ω (typ.); (3)Forward and reverse rotation; (4)Selectable phase excitation modes (2, 1-2, 2W1-2 and 4W1-2) ; (5)High output withstand voltage: VDSS = 40 V; (6)High output current: IOUT = AHQ: 3.5 A (peak); (7)Packages: HZIP25-P-1.27/HQFP64-P-1010-0.50; (8)Internal pull-down resistors on inputs: 100 kΩ (typ.); (9)Output monitor pin: MO current (IMO (max) = 1 mA); (10)Reset and enable pins; (11)Thermal shutdown (TSD).
Diagrams

| Image | Part No | Mfg | Description | ![]() |
Pricing (USD) |
Quantity | ||||||||||||
|---|---|---|---|---|---|---|---|---|---|---|---|---|---|---|---|---|---|---|
![]() |
![]() TB6560AHQ |
![]() Other |
![]() |
![]() Data Sheet |
![]() Negotiable |
|
||||||||||||
![]() |
![]() TB6560AHQ(O) |
![]() Toshiba |
![]() Motor / Motion / Ignition Controllers & Drivers Stepping Motor Drivr |
![]() Data Sheet |
![]()
|
|
||||||||||||
![]() |
![]() TB6560AHQ(O,8) |
![]() Toshiba |
![]() Motor / Motion / Ignition Controllers & Drivers PWM Choppertype 40V 3.5A 100kOhm |
![]() Data Sheet |
![]()
|
|
||||||||||||
(Hong Kong)










