Product Summary
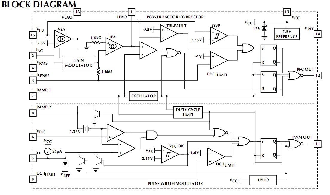
The ML4800CP is a controller for power factor corrected, switched mode power supplies. Power Factor Correction (PFC) allows the use of smaller, lower cost bulk capacitors, reduces power line loading and stress on the switching FETs, and results in a power supply that fully complies with IEC1000-3-2 specification.
Parametrics
ML4800CP absolute maximum ratings: (1)VCC: 18V; (2)ISENSE Voltage: -5V to 0.7V; (3)Voltage on Any Other Pin: GND - 0.3V to VCCZ + 0.3V; (4)IREF: 10mA; (5)IAC Input Current: 10mA; (6)Peak PFC OUT Current, Source or Sink: 1A; (7)Peak PWM OUT Current, Source or Sink: 1A; (8)PFC OUT, PWM OUT Energy Per Cycle: 1.5μJ; (9)Junction Temperature: 150℃; (10)Storage Temperature Range: -65 to 150℃; (11)Lead Temperature (Soldering, 10 sec): 260℃; (12)Thermal Resistance (θJA); (13)Plastic DIP: 80℃/W; (14)Plastic SOIC: 105℃/W.
Features
ML4800CP features: (1)Internally synchronized leading-edge PFC and trailingedge PWM in one IC; (2)TriFault Detect for UL1950 compliance and enhanced safety; (3)Slew rate enhanced transconductance error amplifier for ultra-fast PFC response; (4)Low power: 200μA startup current, 5.5mA operating current; (5)Low total harmonic distortion, high PF; (6)Reduced ripple current in storage capacitor between PFC and PWM sections; (7)Average current, continuous boost leading edge PFC; (8)PWM configurable for current-mode or voltage mode operation; (9)Current fed gain modulator for improved noise immunity; (10)Overvoltage and brown-out protection, UVLO, and soft start.
Diagrams

| Image | Part No | Mfg | Description | ![]() |
Pricing (USD) |
Quantity | ||||||||||||
|---|---|---|---|---|---|---|---|---|---|---|---|---|---|---|---|---|---|---|
![]() |
![]() ML4800CP |
![]() Fairchild Semiconductor |
![]() Power Factor Correction ICs PFC Controller PWM Combo |
![]() Data Sheet |
![]()
|
|
||||||||||||
![]() |
![]() ML4800CP_NL |
![]() Fairchild Semiconductor |
![]() Power Factor Correction ICs Power Factor PWM Contrl 0.2mA 81KHz |
![]() Data Sheet |
![]() Negotiable |
|
||||||||||||
![]() |
![]() ML4800CP_Q |
![]() Fairchild Semiconductor |
![]() Power Factor Correction ICs PFC Controller PWM Combo |
![]() Data Sheet |
![]() Negotiable |
|
||||||||||||
(Hong Kong)










