Product Summary
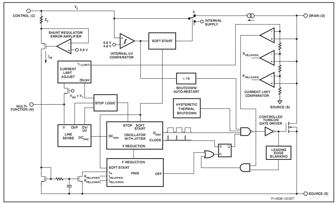
The TOP261LN is an enhanced ecoSmart, integrated off-line switcher with advanced feature set and extended power range. The TOP261LN incorporates a 700 V power MOSFET, high voltage switched current source, PWM control, oscillator, thermal shutdown circuit, fault protection and other control circuitry onto a monolithic device.
Parametrics
TOP261LN absolute maximum ratings: (1)DRAIN Peak Voltage: -0.3 V to 700 V; (2)DRAIN Peak Current: TOP252 0.68 A; (3)DRAIN Peak Current: TOP253 1.37 A; (4)DRAIN Peak Current: TOP254 2.08 A; (5)DRAIN Peak Current: TOP255 2.72 A; (6)DRAIN Peak Current: TOP256 4.08 A; (7)DRAIN Peak Current: TOP257 5.44 A; (8)DRAIN Peak Current: TOP258 6.88 A; (9)DRAIN Peak Current: TOP259 7.73 A; (10)DRAIN Peak Current: TOP260 9.00 A; (11)DRAIN Peak Current: TOP261 11.10 A; (12)DRAIN Peak Current: TOP262 11.10 A; (13)CONTROL Voltage: -0.3 V to 9 V; (14)CONTROL Current: 100 mA; (15)VOLTAGE MONITOR Pin Voltage: -0.3 V to 9 V; (16)CURRENT LIMIT Pin Voltage: -0.3 V to 4.5 V; (17)MULTI-FUNCTION Pin Voltage: -0.3 V to 9 V; (18)FREQUENCY Pin Voltage: -0.3 V to 9 V; (19)Storage Temperature: -65 to 150 ℃; (20)Operating Junction Temperature: -40 to 150 ℃; (21)Lead Temperature(1): 260 ℃.
Features
TOP261LN features: (1)Multi-mode operation maximizes efficiency at all loads; (2)New eSIP-7F and eSIP-7C packages; (3)Low thermal impedance junction-to-case (2℃ per watt); (4)Low height is ideal for adapters where space is limited; (5)Simple mounting using a clip to aid low cost manufacturing; (6)Horizontal eSIP-7F package ideal for ultra low height adapter and monitor applications; (7)Extended package creepage distance from DRAIN pin to adjacent pin and to heat sink; (8)No heatsink required up to 35 W using P, G and M packages with universal input voltage and up to 48 W at 230 VAC; (9)Output overvoltage protection (OVP) is user programmable for latching/non-latching shutdown with fast AC reset; (10)Allows both primary and secondary sensing; (11)Line undervoltage (UV) detection prevents turn-off glitches; (12)Line overvoltage (OV) shutdown extends line surge limit; (13)Accurate programmable current limit; (14)Optimized line feed-forward for line ripple rejection; (15)132 kHz frequency (254Y-258Y and all E/L packages) reduces transformer and power supply size ; (16)Half frequency option for video applications.
Diagrams

| Image | Part No | Mfg | Description | ![]() |
Pricing (USD) |
Quantity | ||||||||||||
|---|---|---|---|---|---|---|---|---|---|---|---|---|---|---|---|---|---|---|
![]() |
![]() TOP261LN |
![]() Power Integrations |
![]() AC/DC Switching Converters 177W (85-264VAC) 244W (230V AC) |
![]() Data Sheet |
![]()
|
|
||||||||||||
| Image | Part No | Mfg | Description | ![]() |
Pricing (USD) |
Quantity | ||||||||||||
![]() |
![]() TOP200-14 |
![]() Other |
![]() |
![]() Data Sheet |
![]() Negotiable |
|
||||||||||||
![]() |
![]() TOP200-4 |
![]() Other |
![]() |
![]() Data Sheet |
![]() Negotiable |
|
||||||||||||
![]() |
![]() TOP200YAI |
![]() Power Integrations |
![]() AC/DC Switching Converters 5-12W 85-265 VAC 10-25W100/115/230VAC |
![]() Data Sheet |
![]() Negotiable |
|
||||||||||||
![]() |
![]() TOP200YN |
![]() Power Integrations |
![]() AC/DC Switching Converters 5-12W 85-265 VAC 10-25W100/115/230VAC |
![]() Data Sheet |
![]() Negotiable |
|
||||||||||||
![]() |
![]() TOP201YAI |
![]() Power Integrations |
![]() AC/DC Switching Converters 0-22W 85-265 VAC 20-45W100/115/230VAC |
![]() Data Sheet |
![]() Negotiable |
|
||||||||||||
![]() |
![]() TOP201YN |
![]() Power Integrations |
![]() AC/DC Switching Converters 0-22W 85-265 VAC 20-45W100/115/230VAC |
![]() Data Sheet |
![]() Negotiable |
|
||||||||||||
(Hong Kong)










