Product Summary
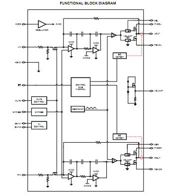
The TPA3125D2N is a 10-W (per channel), efficient, class-D audio power amplifier for driving stereo speakers in a single-ended configuration; or, a mono speaker in a bridge-tied-load configuration. The TPA3125D2N can drive stereo speakers as low as 4Ω. The efficiency of the TPA3125D2N eliminates the need for an external heat sink when playing music. The gain of the amplifier is controlled by two gain select pins. The gain selections are 20, 26, 32, and 36 dB. The applications of the TPA3125D2N include Flat Panel Televisions, DLP TVs, CRT TVs and Powered Speakers.
Parametrics
TPA3125D2N absolute maximum ratings: (1)VCC, Supply voltage AVCC, PVCC: – 0.3 to 30 V; (2)Logic input voltage SD, MUTE, GAIN0, GAIN1: – 0.3 to V CC + 0.3 V; (3)Analog input voltage RIN, LIN: – 0.3 to 7 V; (4)TA, Operating free-air temperature range: – 40 to 85℃; (5)TJ, Operating junction temperature range: – 40 to 150℃; (6)Tstg, Storage temperature range: – 65 to 150℃; (7)ZL, Load impedance (minimum value), SE Output Configuration: 3.2Ω; BTL Output Configuration: 6Ω; (8)ESD Electrostatic Discharge, Human body model (all pins): ± 2 kV; Charged-device model (all pins): ±500V.
Features
TPA3125D2N features: (1)10-W/Ch (stereo SE) into an 8- Ω Load From a 24-V Supply; (2)20-W/Ch (mono BTL) into an 8- Ω Load from a 24-V Supply; (3)Operates From 10 V to 26 V; (4)Operates From +24 V LCD Backlight Supply; (5)Efficient Class-D Operation Eliminates Need for Heat Sinks; (6)Four Selectable, Fixed-Gain Settings; (7)Single-Ended Analog Inputs; (8)Thermal and Short-Circuit Protection With Auto Recovery; (9)20-Pin DIP Package; (10)Advanced Power-Off Pop Reduction.
Diagrams

| Image | Part No | Mfg | Description | ![]() |
Pricing (USD) |
Quantity | ||||||||||||
|---|---|---|---|---|---|---|---|---|---|---|---|---|---|---|---|---|---|---|
![]() |
![]() TPA3125D2N |
![]() Texas Instruments |
![]() Audio Amplifiers 10W Stereo Class-D Audio Pwr Amp |
![]() Data Sheet |
![]()
|
|
||||||||||||
| Image | Part No | Mfg | Description | ![]() |
Pricing (USD) |
Quantity | ||||||||||||
![]() |
![]() TPA3000D1 |
![]() Other |
![]() |
![]() Data Sheet |
![]() Negotiable |
|
||||||||||||
![]() |
![]() TPA3000D1PWP |
![]() Texas Instruments |
![]() IC AUDIO POWER AMP 24-HTSSOP |
![]() Data Sheet |
![]() Negotiable |
|
||||||||||||
![]() |
![]() TPA3001D1 |
![]() Other |
![]() |
![]() Data Sheet |
![]() Negotiable |
|
||||||||||||
![]() |
![]() TPA3001D1EVM |
![]() Texas Instruments |
![]() Audio IC Development Tools TPA3001D1 Eval Mod |
![]() Data Sheet |
![]()
|
|
||||||||||||
![]() |
![]() TPA3001D1PWP |
![]() Texas Instruments |
![]() Audio Amplifiers Mono High Power Filter-Free Class-D |
![]() Data Sheet |
![]()
|
|
||||||||||||
![]() |
![]() TPA3001D1PWPG4 |
![]() Texas Instruments |
![]() Audio Amplifiers Mono High Power Filter-Free Class-D |
![]() Data Sheet |
![]()
|
|
||||||||||||
(Hong Kong)










